Challenge: Design (from scratch) the structure, layouts, user flows, and interactions of the new app (tailored to two distinct user personas).
Services: Coordination with the stakeholders, and preparation of interactive wireframes to illustrate the proposed design solutions for the user interface and flows.
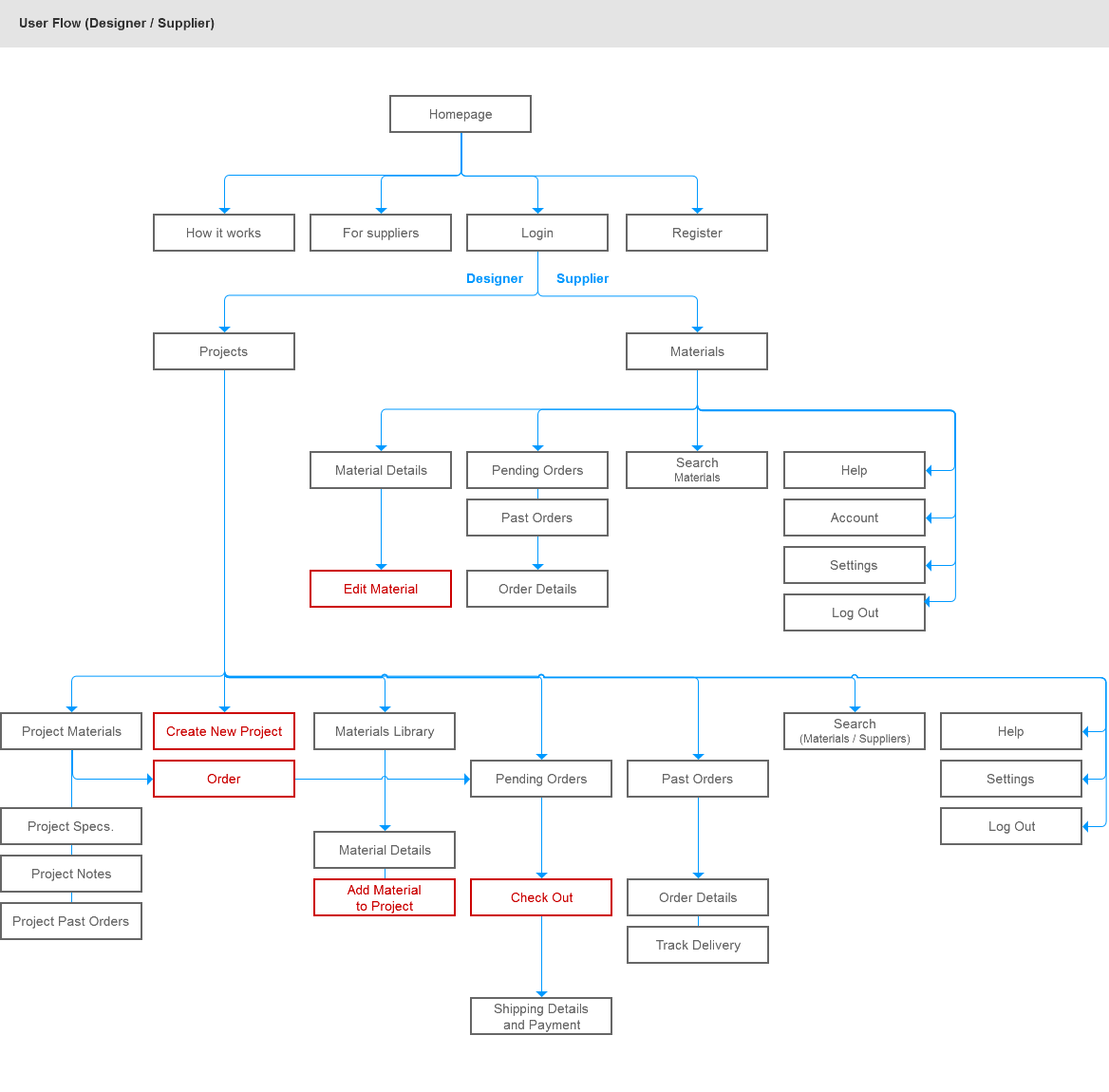
Try the interactive wireframe of the materials library page here.
Note: The interactive elements on the wireframe are highlighted in blue

